机场GO
高端机场推荐与评测

clash dns配置解释

Clash DNS 配置示例

  1. Clash DNS 配置示例
hosts:
  mtalk.google.com: 108.177.125.188

dns:
  enable: true                    # 是否启用 DNS,若关闭则使用系统默认 DNS
  listen: 127.0.0.1:5335          # 本地 DNS 监听地址

  # 用于解析 nameserver 和 fallback 域名的服务器,必须为 IP 地址
  default-nameserver:
    - 180.184.1.1
    - 119.29.29.29
    - 223.5.5.5

  # 仅用于解析代理节点域名的服务器
  proxy-server-nameserver:
    - https://223.5.5.5/dns-query
    - https://120.53.53.53/dns-query

  use-hosts: true                # 是否启用 hosts 解析,关闭则所有域名走 nameserver
  prefer-h3: true                # DoH 请求优先使用 HTTP/3
  enhanced-mode: fake-ip         # 启用 fake-ip 模式以提升兼容性

  # fake-ip 过滤规则,配置不使用 fake-ip 的域名
  fake-ip-filter:
    - "*.n.n.srv.nintendo.net"
    - "+.stun.playstation.net"
    - "xbox.*.*.microsoft.com"
    - "*.msftncsi.com"
    - "*.msftconnecttest.com"
    - "WORKGROUP"
    - "*.lan"
    - "stun.*.*.*"
    - "stun.*.*"
    - "time.windows.com"
    - "time.nist.gov"
    - "time.apple.com"
    - "time.asia.apple.com"
    - "*.ntp.org.cn"
    - "*.openwrt.pool.ntp.org"
    - "time1.cloud.tencent.com"
    - "time.ustc.edu.cn"
    - "pool.ntp.org"
    - "ntp.ubuntu.com"
    - "*.*.xboxlive.com"
    - "speedtest.cros.wr.pvp.net"
    - "stun.services.mozilla1.com"
    - "ntp.nasa.gov"

  # 指定特定域名的解析服务器
  nameserver-policy:
    "geosite:cn,apple,category-games@cn,private":
      - 119.29.29.29
      - 180.184.1.1
      - 223.5.5.5

  # 主域名解析服务器,未匹配上述规则的网站使用下列的DNS(同时使用国内和国外的DNS,谁快就用谁)
  nameserver:
    - "https://223.5.5.5/dns-query#h3=true"
    - "https://223.6.6.6/dns-query"
    - "https://120.53.53.53/dns-query"

  # 备用解析服务器,用于处理受污染域名
  fallback:
    - "https://0d000721.dns.nextdns.io/dns-query#h3=true"
    - "https://101.101.101.101/dns-query"
    - "https://208.67.220.220/dns-query"

  # fallback 过滤规则,决定哪些请求走备用解析
  fallback-filter:
    geoip: true                  # 若 IP 属中国则用 nameserver,否则用 fallback
    ipcidr:
      - "240.0.0.0/4"            # 保留地址段
      - "0.0.0.0/32"             # 解析失败情况
      - "223.75.236.241/32"      # 已知污染 IP
      - "182.43.124.6/32"
      - "106.74.25.198/32"
      - "183.192.65.101/32"
    domain:
      - "+.google.cn"            # 可能受污染的域名
      - "+.happynothings031.xyz"
      - "+.jsdelivr.net"
      - "+.proton.me"            # 隐私相关域名

2. Fallback 过滤规则解析

geoip: true

  • 若解析结果为 国内 IP(geoip: CN),则使用 nameserver。

  • 若解析结果为 国外 IP,则使用 fallback,防止 DNS 污染。

ipcidr 规则

  • 如果 nameserver 解析到这里列出的 IP,Clash 会 使用 fallback 重新解析,以防止污染。

  • 示例:

    • 240.0.0.0/4:保留 IP,避免污染。

    • 0.0.0.0/32:DNS 解析失败,需重新解析。

    • 其他特定 IP 是已知污染 IP,需重新解析。

domain 规则

  • 这些域名若通过 nameserver 解析,则 强制使用 fallback。

  • 示例:

    • +.google.cn → 可能被污染。

    • +.proton.me → 隐私相关,确保准确解析。

3. Nameserver vs. Fallback

  • nameserver:查询速度快,主要用于 解析国内域名。

  • fallback:保证解析结果准确,主要用于 解析墙外域名。

⚠ 注意:

  • 由于 2025 年两会期间,fallback 解析遭遇污染,导致查询变慢。

  • 建议: 删除 fallback 和 fallback-filter,仅使用 nameserver。

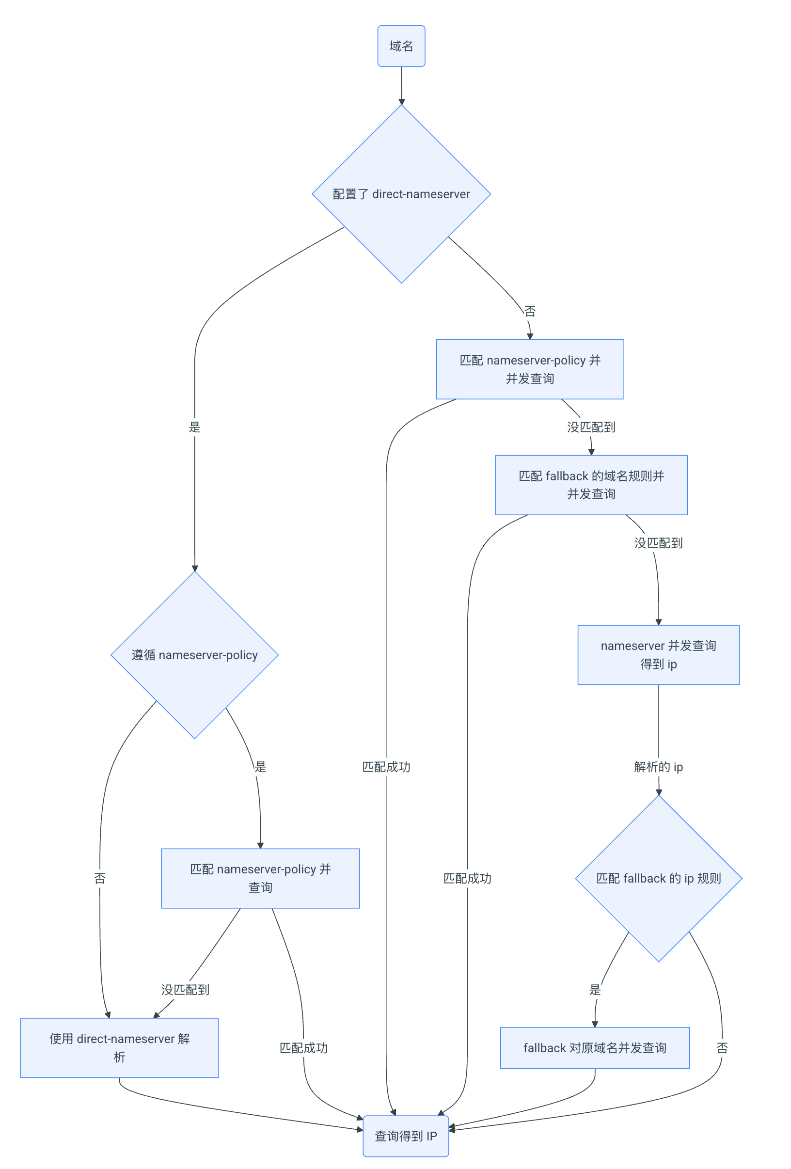
4. Clash 解析逻辑

  1. 规则匹配:从第一条规则开始匹配,找到符合的规则。

  2. 域名规则:不会触发 DNS 解析。

  3. IP 规则:

    -加 no-resolve:不会触发 DNS 解析。

    -未加 no-resolve:会触发 DNS 解析,采用最快结果。

  4. 解析方式:

    • 国内 IP → 采用 nameserver 结果。

    • 国外 IP → 采用 fallback 结果。

5. Clash Meta vs. Clash 官方版

  • Clash 官方版:

    • DNS 请求 不走代理。

    • 已删除 redir-ip 模块,默认 使用 fake-ip。

  • Clash Meta:

    • 支持 DNS 走代理,适用于特定需求。

6. Clash Meta/Mihomo 内核解析逻辑


参考来源:MetaCubeX 官方文档

未经允许不得转载:机场GO » clash dns配置解释

评论 抢沙发